在数字时代的浪潮中,网站的建设已经成为商业存在的重要组成部分,构建一个高效的网站,不仅需要技术的支持,更需要对技术原理有深刻的理解,本文将从基本原理出发,带领大家理解如何通过系统的方法构建一个网站,从设计到优化,再到实际应用,一步步实现网站的构建。
网站的基本原理:数字世界的构建
在信息爆炸的时代,网站已经成为连接数字世界的重要桥梁,构建网站的本质不是简单的文字堆砌,而是要在数字空间中构建一个完整的系统,网站需要具备可访问性、可扩展性、可维护性等核心功能,这些功能的实现离不开对数字技术的深刻理解。
-
数字空间的概念
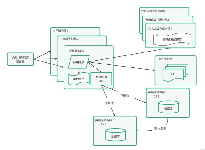
网站构建的基础是建立一个数字空间,这个空间需要具备可访问性、可扩展性和可维护性,可访问性意味着网站的内容能够方便用户访问,可扩展性意味着网站结构能够灵活变化,可维护性意味着网站能够及时更新和维护。(图片来源网络,侵删) -
的构建
网站上的内容需要具备以下特点:- 信息密度高要简洁明了,信息量大但不冗余。
- 多样性:涵盖各个领域,满足用户多样的需求。
- 互动性:通过交互功能吸引用户点击并操作。
-
用户体验的构建
用户是网站的核心,他们的体验直接关系到网站的吸引力和用户留存,构建良好的用户体验需要从网站设计、内容优化、交互设计等多个方面入手。 -
技术实现的重要性
网站的构建离不开技术的支持,无论是前端的HTML、CSS,还是后端的JavaScript,都需要深入理解其原理,良好的技术架构也是构建网站的基础。
网站的布局与排版:从布局到设计
一个好的网站需要一个清晰的布局和设计,这需要对布局布局有深刻的理解,布局不仅是网站结构的体现,更是用户体验的体现,网站的布局需要符合用户的心理,让他们觉得舒服,同时也能提高阅读效率。
-
网站的结构设计
网站的结构设计是网站的基础,需要从功能模块到界面布局进行系统性的规划,功能模块应该清晰明了,便于用户浏览和操作;界面布局则需要与功能模块相匹配,确保用户能够轻松找到所需的内容。 -
视觉设计的重要性
视觉设计是网站展示内容的关键,需要对视觉元素有深刻的理解,色彩搭配、字体选择、图形设计等都需要讲究得体,才能让网站看起来既美观又专业。 -
交互设计
有效的交互设计能够提升用户体验,让用户在使用过程中感到舒适,良好的导航系统、动态内容、问答系统等都需要精心设计,确保用户能够轻松上手。 -
网站的SEO优化
在数字时代的背景下,SEO(搜索引擎优化)逐渐成为网站获得流量的重要途径,良好的SEO不仅仅是关键词的优化,更是对网站内容的深度挖掘和精准定位,才能在搜索引擎中获得更好的排名。
网站的用户体验:从用户体验到应用
用户体验(UX)是网站的核心,直接影响用户的行为和转化率,构建一个良好的用户体验需要从用户体验的设计、用户体验的优化、用户体验的用户反馈以及用户体验的持续改进等方面入手。
-
用户体验的设计
用户体验的设计需要从产品需求、用户体验、用户界面、用户体验的交互设计等多个方面入手,通过深入理解用户需求,才能设计出真正符合用户需求的网站。 -
用户体验的优化
用户体验的优化需要从用户体验的界面设计、用户体验的交互设计、用户体验的视觉设计、用户体验的动态设计、用户体验的用户体验等方面入手,通过不断优化,可以提升用户体验,提高用户转化率。 -
用户体验的用户反馈
用户体验的优化离不开用户反馈,通过收集用户反馈,可以了解用户的需求,及时调整设计,确保用户体验的持续改进。 -
用户体验的持续改进
网站的用户体验是一个动态的过程,需要不断进行优化和改进,通过持续收集用户反馈,及时调整设计,提升用户体验,最终实现网站的长期稳定发展。
构建网站的基本原理:从基础到实践
构建网站的基本原理可以从以下几个方面进行系统性的理解:
-
用户需求的分析
用户需求分析是网站构建的基础,需要从用户的需求出发,收集和理解用户的需求,通过用户需求的分析,可以明确网站的核心功能和目标用户,从而制定有效的网站规划。 -
网站架构的设计
网站架构的设计需要从功能模块到界面布局进行系统性的规划,通过系统的规划,可以确保网站的结构清晰,功能完善,用户体验良好。 -
的构建 的构建需要从内容建设到内容维护进行系统性的规划,通过内容建设,可以确保网站的内容与用户的需求相匹配,同时通过内容维护,可以保持内容的更新和改进,提升用户体验。
-
网站技术的实现
网站技术的实现需要从技术架构到技术实现进行系统性的规划,通过技术架构的设计,可以确保网站的技术实现高效和可靠,同时通过技术实现,可以确保网站的技术稳定性,提高网站的运行效率。 -
网站的SEO优化
网站的SEO优化需要从内容建设到内容维护进行系统性的规划,通过内容建设,可以确保网站的SEO效果,同时通过内容维护,可以保持网站SEO效果的持续改进,提升网站的流量和转化率。
构建网站的基本原理
的深入理解,我们可以看到,构建网站的基本原理不仅仅是技术的层面,更是对数字世界的深刻理解,网站的构建需要从用户需求的分析到技术实现的全面规划,只有这样才能确保网站的稳定性和用户体验的提升。
构建网站的基本原理需要从用户需求的分析、网站架构的设计、网站内容的构建、网站技术的实现、网站SEO优化等方面入手,通过系统性的规划和优化,才能构建一个真正符合用户需求的网站,实现网站的稳定和可持续发展。
希望这篇文章能够帮助到您,让我们一起探索网站构建的奥秘,打造一个高效且专业的网站!



